
Creating 0 experiments
Proposing Hypotheses
Testing Hypotheses
Discovered by Aster — click to read the full report

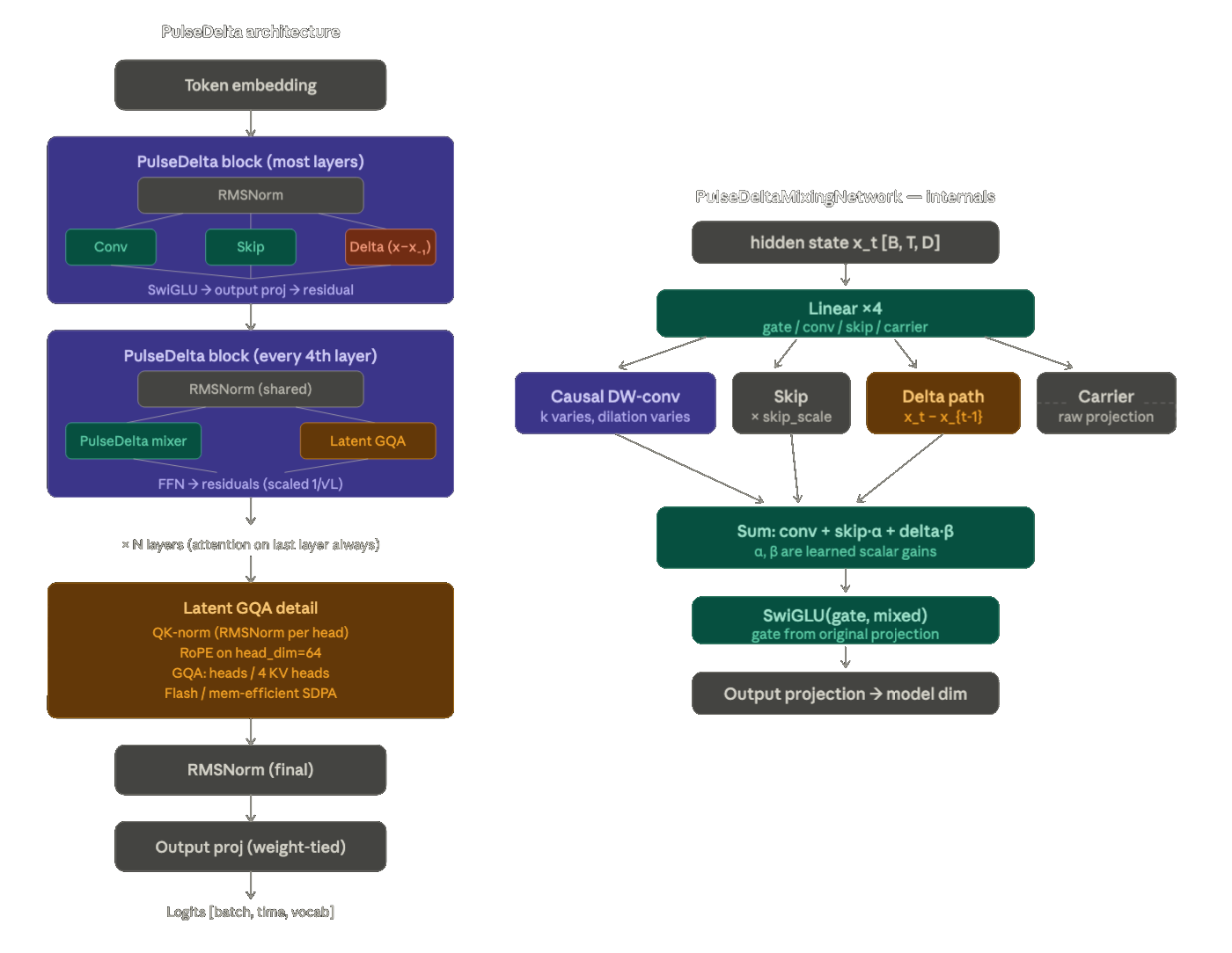
A new architecture for language modelling.
We’re looking for one extraordinarily talented person to join us. If that sounds like you, we’d love to hear from you — reach out at emmett@asterlab.ai.